中国·太阳集团tyc86(股份有限公司)-Official website
网站首页
公司概况
太阳集团tyc86简介
历史沿革
机构设置
现任领导
党建思政
党委分党校
党委中心组
党支部建设
党建活动
师德师风
团队队伍
特聘教授
正高职
副高职
讲师
团队博士后
外聘教师
人才招聘
招生信息
就业信息
本科生教学
太阳集团tyc86介绍
太阳集团tyc86是什么
教学大纲
管理文件
教学成果
精品课程
公司产品
培养方案
导师简介
文件资料
科学研究
研究方向
科研机构
科研成果
团队建设
学科简介
学科平台
合作交流
协同创新
博士后流动站
社会服务
评价项目公示
社会服务内容
下载专区
公司发文
当前位置:
网站首页
>
社会服务
>
评价项目公示
> 正文
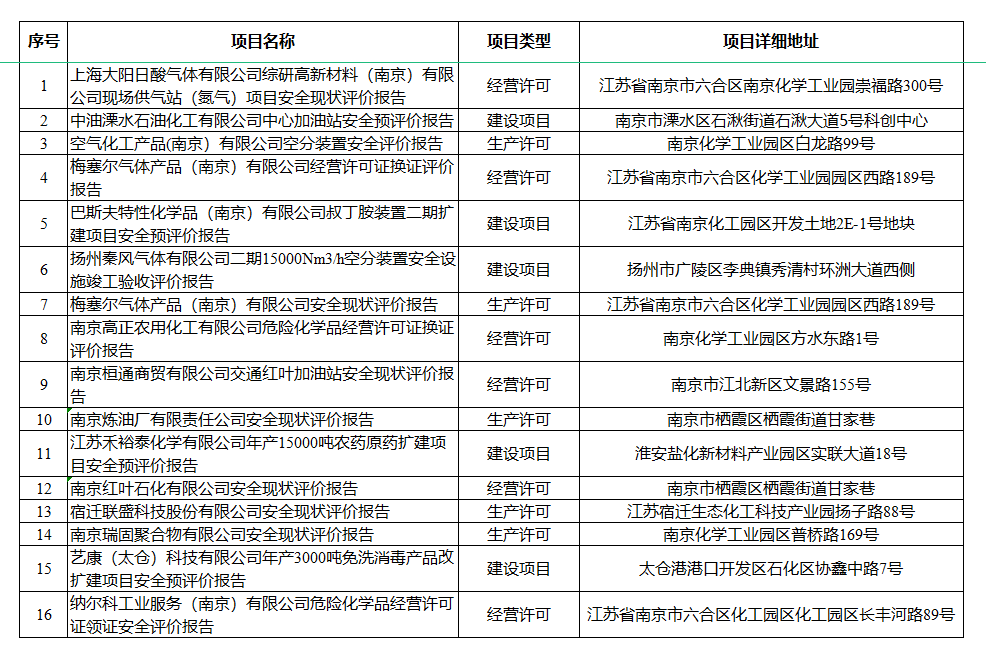
评价项目公示
阅读次数: 发布时间:2021-09-23 更新时间:2021-10-05